股票实盘配资公司 赛力斯拟25亿元收购问界商标专利 华为回应
来源:中国新闻网
2024年6月21日,牧原股份(002714.SZ)发布关于非公开发行限售股份上市流通的提示性公告。本次解除股份限售的股东共1名,为公司控股股东牧原集团,本次解除限售股份为公司2021年度非公开发行股票的股份,数量为150112584股,占公司现有股本总额的比例为2.75%,上市流通日为2024年6月24日。
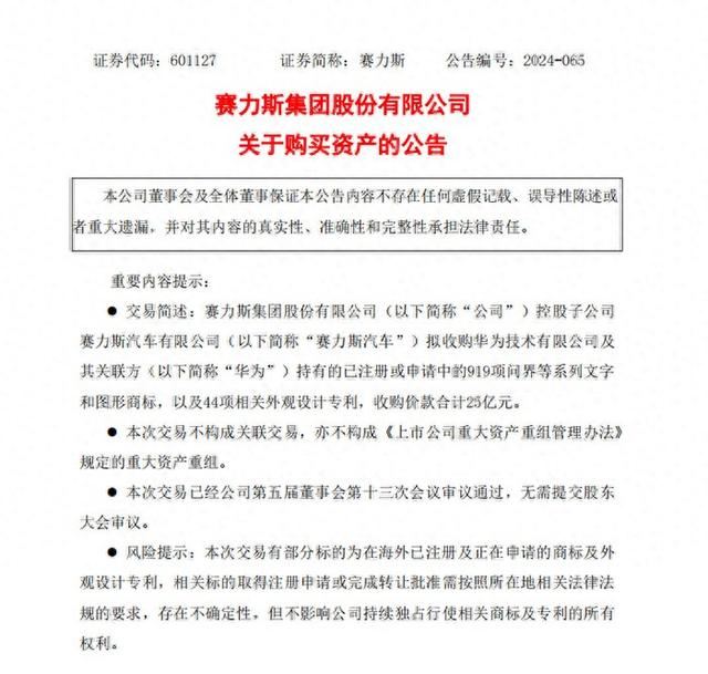
中新网7月3日电(中新财经记者 葛成)2日晚间,赛力斯发布的一纸公告引发业界关注,相关话题“赛力斯拟25亿收购问界商标专利”冲上微博热搜。
赛力斯公告显示,其控股子公司赛力斯汽车有限公司拟收购华为技术有限公司及其关联方持有的已注册或申请中的919项问界等系列文字和图形商标,以及44项相关外观设计专利,收购价款合计25亿元。
对于该笔收购,华为方面回应中新财经称,华为将问界等系列商标转让给赛力斯,同时华为将继续支持赛力斯造好问界、卖好问界。华为一贯坚持不造车,而是利用领先的智能网联汽车技术,持续帮助车企造好车、卖好车。华为将继续与车企为用户打造卓越的智能汽车产品,提供极致的智慧出行体验。
赛力斯方面则在公告中澄清,“本次交易不影响双方联合业务的开展,双方将进一步深化合作关系。基于产品与品牌市场认知的一致性,本次交易相关标的资产将专用于双方联合业务。”

业内有观点称,问界商标转让后,华为鸿蒙智行和智选模式边界更清晰。北方工业大学汽车产业创新研究中心研究员、沃达福数字汽车国际合作研究中心主任张翔在接受中新财经采访时表示,“这次收购对于赛力斯和华为双方是共赢,赛力斯通过收购,掌握了问界的知识产权,华为获得资金,可以把主要业务做得更好。”
“对华为来说,这次收购进一步验证了它的战略声明。华为只是用它的品牌知名度,利用它的手机销售网络帮车企卖车,但是他不会去夺车企的权,不会去把车企作为一个代工厂。”
张翔认为,长期来看,赛力斯将从该笔交易中受益。虽然暂时支出高达25亿元,需要卖很多辆车才能赚回来,但问界近两年已经变成了一个知名品牌,无形资产价值不断提升,收购后,赛力斯可以降低长期向华为支付商标费用的成本。

中新财经注意到,此前,华为旗下的“享界”“智界”商标已分别转让给北汽、奇瑞,这次“问界”商标也跟进转让给赛力斯。赛力斯前身为小康股份,曾经生产东风小康、东风风光等品牌汽车,是华为智选车模式下的首家合作汽车企业,双方合作可追溯至2021年。
据赛力斯2日发布的产销快报显示,该公司2024年6月新能源汽车销量为44126辆;其中赛力斯汽车销量为41457辆,同比增长631.42%。新能源汽车本年累计销量为200949辆股票实盘配资公司,同比增长348.55%。(完)
(更多报道线索,请联系中新财经本文作者葛成:gecheng@chinanews.com.cn)]article_adlist-->